Ir para o conteúdo principal
  • Fechar
    Alternar entrada de pesquisa
  • Você acessou como visitante (Acessar)
  1. Página inicial
  2. Cursos
  3. Curso de Especialização em Saúde da Família
  4. turoria_20192
  5. Tutoria 2019.2

Tutoria na Prática

  • Tópico anterior Próximo tópico Página inicial do curso

    Tutoria 2019.2

    Nesta seção você tutor encontrará o fórum que servirá de canal entre os tutores do curso, utilize esta ferramenta para tirar dúvidas ou receber informações sobre a tutoria.

    • Fórum

      Fórum para Tutores 2019.2

    • Materiais de Apoio

    • PDF

      Tutorial CopySpider

    • Documento do Word

      Relatório da atividade tutorial

    • Imagem

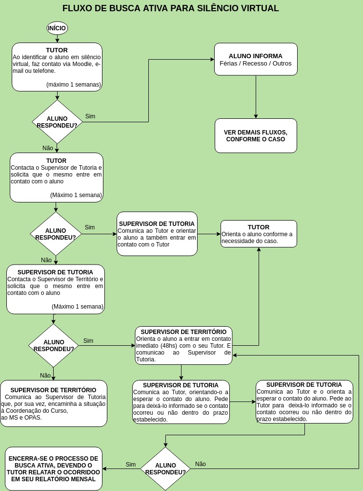
      Fluxo de Silêncio virtual

Navegação

Navegação

turoria_20192
Tutoria 2019.2
Orientação 2019.2
Certificação
Declaração de Tutoria 2019.2
Desativar navegação animada
Preferência dos dados
Página inicial
Calendário
Pular
Acessar
Resumo de retenção de dados
Baixar o aplicativo móvel.